>>> 2003年第4期

安神药:让悸动的心安宁

作者:叶晓春 周 杰




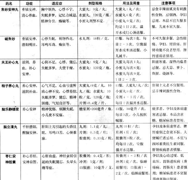
  凡以安定神志为主要功效的药物称为安神药。主要用于心神不安、心悸、失眠多梦、虚烦恍惚以及惊风、癫痫、狂乱等症的治疗。常用的安神类中成药有以下这些:
  
  
  安神药的作用机理是通过调整脏腑功能,平调脏腑间的关系而达到安神的目的,它分为重镇安神和滋养安神两类。朱砂安神丸偏于泻火清心,适用于由火旺伤阴,心失所养致心悸失眠;磁朱砂丸同f属重镇安神药,但磁朱砂丸偏于交通心肾,摄纳浮阳,适用于水不济火的失眠,耳鸣耳聋,视物昏花等证;养血安神丸偏于由阴虚火旺引起的心悸;天王补心丸与柏子养心丸偏于由气血两虚引起的不寐,但是柏子养心丸药性比天王补心丸偏温,故适用于老年人和妇人产后血虚者;脑乐静糖浆偏于由心虚肝郁引起的忧郁伤神,表现为精神恍惚,时常悲伤欲哭等;脑立清丸是对风阳上扰引起的眩晕的首选;安神补脑液偏于由脾肾两虚引起的不寐,枣仁安神胶囊偏于由心肝血虚引起的不寐。
  神志不宁多与精神因素有关,药物治疗只是一个方面。故还应树立乐观的精神,增强战胜疾病的信心,并加强体育锻炼,使内在的积极因素与药物治疗紧密配合,切不可单纯依赖药物,而不注重精神治疗和饮食、生活起居的调理,从而影响疗效。