>>> 2005年第1期

痛风用药须对症

作者:赵丽娟




  痛风是由于嘌呤代谢紊乱和(或)尿酸排泄障碍所致血尿酸增高的一组疾病,可分为原发性和继发性两大类。原发性者常与肥胖、糖和脂代谢紊乱、高血压、动脉硬化以及冠心病等一起发生。
  原发性痛风多见于中、老年人,40岁以上的男性约占90%,女性多于更年期后发病。近年来,痛风的发病率有逐年递增的趋势。从临床表现看,痛风主要分为:
  1.无症状期。仅有血尿酸持续性或波动性增高而无症状,称为高尿酸血症。此期间可长达数年或数十年乃至终生,但多数伴随年龄增加和血尿酸水平增高而发病。
  2.急性关节炎期。常是痛风的首发症状,主要表现为:(1)大多数于夜间或凌晨突发关节痛,约24~48小时达到高峰;(2)好发部位是足拇指和第一跖趾关节的单关节处,也可发生于非关节部位;(3)初发痛风者症状常在3~10天自行缓解,受累关节皮肤脱屑,发作间歇期全无症状;(4)可有发热,血白细胞增高,血尿酸增高。
  3.慢性关节炎期。痛风者若不加以预防和治疗,常常频繁发作,致骨、软骨的破坏及周围组织的纤维化和变形。严重时形成多处痛风石和瘘管,并在周围形成慢性肉芽肿,不易愈合。
  4.肾脏病变。尸检证实,约90%~100%的痛风患者有肾脏损害。早期表现为间歇性蛋白尿,渐转变为持续性蛋白尿,肾脏收缩功能受损,夜尿增多。晚期出现肾功能不全,最终合并心血管病而死亡。
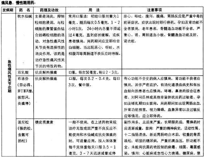
  痛风的治疗,首先要判断处于哪个阶段,再对症用药(详见下表)。
  
  痛风患者除了要对症选用药外,在生活中更应注意以下几方面:(1)限制高嘌呤食物(如心、肝、肾、鱼虾类、肉类、豆制品、酵母等,详见本刊2003年第1期12页);(2)禁酒(含啤酒);(3)适当运动,防止肥胖;(4)多饮水,每天在2000毫升以上,增加尿酸排泄;(5)不使用抑制尿酸排泄的药物,如噻嗪类利尿药;(6)避免诱发因素和积极治疗相关疾病。